文章信息:Shan, X., Aerts, J. C. J. H., Wang, J., Yin, J., Lin, N., Wright, N., Li, M., Yang, Y., Wen, J., Qiu, F., & Scussolini, P. (2025). Dynamic flood adaptation pathways for Shanghai under deep uncertainty. npj Natural Hazards, 2, 21. https://doi.org/10.1038/s44304-025-00072-9
整理人:徐嘉苗,2025级硕士研究生
整理时间:2025年7月30日
Abstract: Decision-making for flood adaptation in coastal cities is complicated by deep uncertainty about sea level rise, subsidence, and socioeconomic trends, which increases the possibility of under- or overinvestment. Using the megacity of Shanghai as a case study, we apply the dynamic adaptive policy pathways (DAPP) framework to demonstrate robust and flexible decision-making under uncertainty. The framework integrates compound flood risk modeling of flood risk, economic evaluation, and dynamic adaptation pathways. Our results show that without adaptation, annual damages and annual casualties could increase by 86–167%, and 45–97 times, respectively, by the year 2100. ‘Hard adaptation strategies’ such as levees can reduce projected damages by 58–94%. In contrast, local scale ‘soft adaptation’ (flood-proofing buildings) is only effective and economically efficient in combination with hard adaptation (‘hybrid strategy’). The best economic performance is a hybrid strategy that starts implementing a large storage tank adding a mix of measures around 2050 (coastal wetlands, dry-floodproofing, and land elevation). Depending on how the future plays out, a hybrid strategy of a combination of a storm-surge barrier and coastal wetlands would yield high economic benefits after ~2070.
摘要:沿海城市洪水适应的决策因海平面上升、地面沉降和社会经济趋势的深度不确定性而变得复杂,这增加了投资不足或过度的可能性。本研究以上海这一特大城市为案例,应用动态适应性政策路径(DAPP)框架,展示了在不确定性下的稳健灵活决策。该框架整合了复合洪水风险建模、经济评估和动态适应路径。结果显示,若不采取适应措施,到2100年,年度经济损失和年度伤亡人数可能分别增加86-167%和45-97倍。"硬适应策略"(如堤防)可将预计损失减少58-94%。相比之下,局部规模的"软适应"(建筑物防洪)只有在与硬适应结合("混合策略")时才有效且经济高效。最佳经济表现是一种混合策略,从2050年左右开始实施大型储水箱,并增加一系列措施(沿海湿地、干式防洪和土地抬高)。根据未来发展情况,风暴潮屏障和沿海湿地的混合策略在约2070年后将产生较高的经济效益。
1. 研究背景
海平面上升、地面沉降与社会经济发展的不确定性使沿海特大城市(如上海)在制定长期防洪适应策略时面临“深度不确定性”,传统静态成本–效益分析易致投资过度或不足。
2. 研究意义
首次将动态适应政策路径(DAPP)框架与多种成本–效益分析方法结合,为上海乃至全球沿海城市提供可在未来不断调整、兼顾经济效率与风险稳健性的长期适应决策范式。
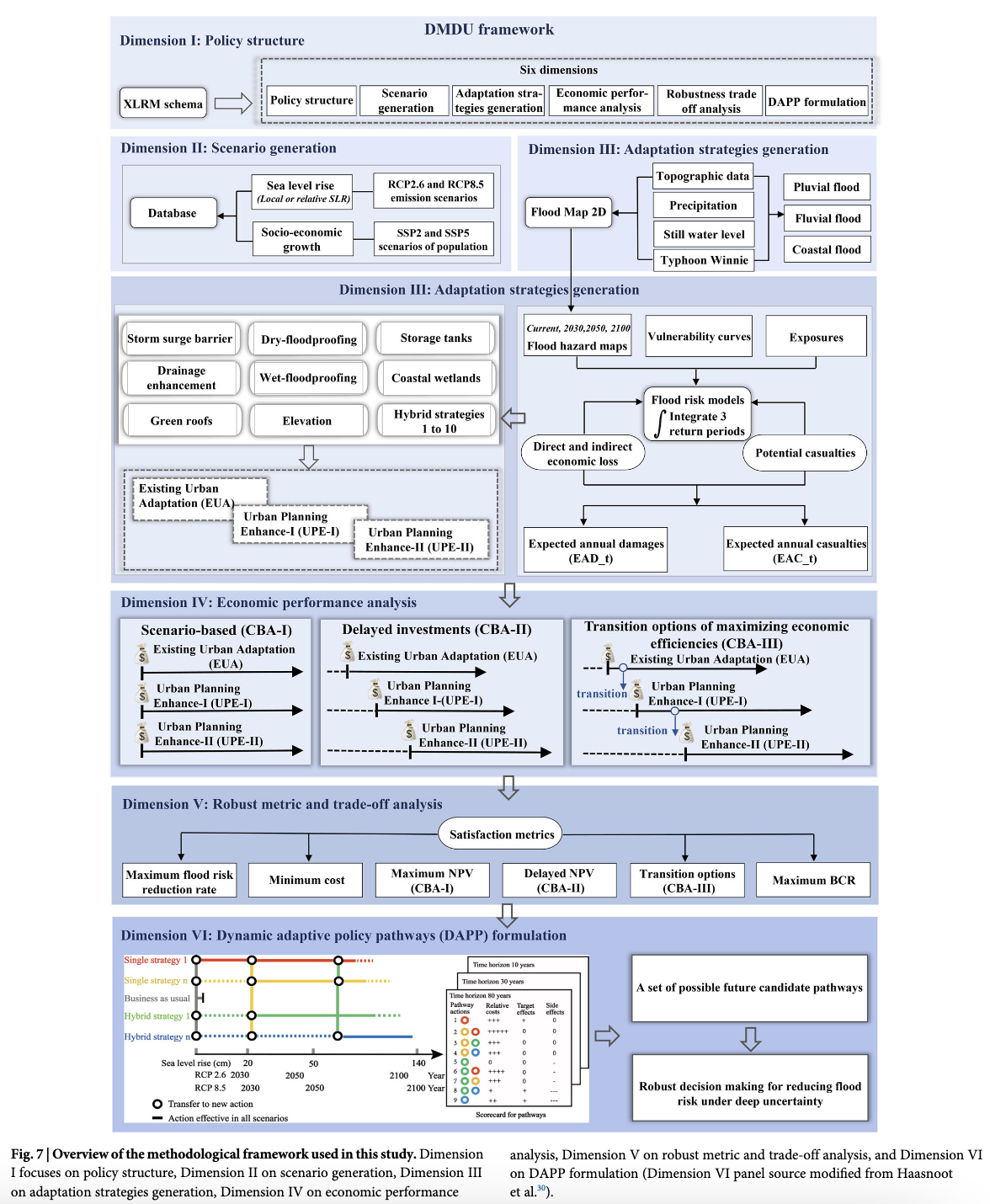
3. 研究方法
采用 FloodMap-HydroInundation 2D 模型进行复合洪涝(雨洪、河流、风暴潮)情景模拟;
建立10种混合适应策略(硬措施+软措施);
设计三种CBA(静态CBA-I、延迟投资CBA-II、转换路径CBA-III);
运用DAPP生成适应路径图并识别“适应临界点”。
4. 主要结论
若无新增措施,2100年上海期望年损失(EAD)可增至当前2.9–2.7倍,年伤亡人数增至45–97倍;
风暴潮屏障、蓄水池、建筑干式防洪及湿地组合(混合策略1)最具经济吸引力,其NPV达330–1270亿美元,BCR>150;
延迟实施绿色屋顶、排水增强等软措施可提升NPV;
提出2029–2077年间多条可切换的适应路径,实现“灵活-稳健”决策。
5. 研究展望
建议持续监测海平面与沉降数据,定期更新“适应临界点”;将保险机制、非线性水动力反馈及社会-生态协同纳入后续DAPP迭代;框架可推广至其他沿海城市群。
6. 研究主要图表

01 洪水淹没图及适应策略

02 适应策略在成本和收益方面的表现

03 RCP8.5情景下贴现率为6 %的适应策略在2030年、2050年和2100年的净现值和收益成本比

04 RCP8.5情景下基于CBA - II的延迟投资适应策略在6 %折现率下的净现值( NPVd )

05 RCP8.5情景下适应策略( CBA -Ⅲ)经济效率最大化的转型动态路径

06 上海地区洪水风险适应策略的动态适应政策路径,这里以最不利排放情景RCP8.5对应的海平面上升时刻为例进行说明

07 本研究使用的方法学框架概述

08 XLRM分析框架图
原文链接:https://www.nature.com/articles/s44304-025-00072-9
原文转引:https://mp.weixin.qq.com/s/gm-zsxUpeOs6ORAv88lIaQ