文章信息:Li Huang, Cheng Jin, Yingji Pan, et al. (2023). Human activities and species biological traits drive the long-term persistence of old trees in human-dominated landscapes. Nature Plants, 9(6), 898-907. https://doi.org/10.1038/s41477-023-01412-1.
阅读笔记:谢怡晨
阅读时间:2024年3月30日
科学问题:
经过人类活动长期过滤后,古树的组成特征是什么?
哪些生物学特征使某些物种更有可能在人类主导的景观中作为古树保存下来?
哪些地区更适合树木的长期生存,当地人类活动和场地条件对树木的持久性有何影响?
背景:
1、重要性:古树在维持生物多样性和生态系统功能以及为人类提供社会和文化效益方面发挥着重要作用
2、现有研究:古树种群通常以某些物种为主,并且在区域和全球范围内分布不均,影响其存留的因素可能因物种和地区而异,但目前的研究了解有限。古木在人类主导的景观中的存留在一定程度上受到人类活动的影响。通常不利于树木的生存,但有时会出于文化或宗教原因积极保护和促进某些树种,气候和地形等环境因素也有助于人类住区树木的长期生存
由于树木对人类活动的关联和响应不同,具有不同生物学性状的物种之间的存留概率可能有所不同。
3、典型性:中国是世界上物种最丰富的国家之一,城市和农村地区保存着数百万棵古树
4、数据的独特性:建立了一个包含中国1,925个县古树物种丰度数据的数据库。该数据库收录了1,580个树种的近180万棵古树。收集了有关自然分布、功能性状、已知的人类利用属性和栽培记录的信息

图 研究县的分布和两棵具有代表性的老树的照片
a:中国1925个县(彩色点)的分布情况,数据库中古树物种丰度数据。
b:一种典型的人类相关物种
c:中国西南地区保存为古树的自发种
结果:
1、古树的组成和分布:
组成:
从物种上,与人类相关的古树种类仅占全部古树种类总数的14.6%;但从数量上,这些种类的古树总量占总数的86.7%。
不同种类之间古树的数量极其不均衡。3个物种各有100,000多棵古树,30个物种各有10,000多棵古树。相比之下,653个物种的数量少于10棵。
分布:
在中国几乎所有地区,人类相关物种在古树中占有很大比例,特别是在以耕地为主的地区。观察到的古树分布范围大小也有物种间的差异。人类相关物种的平均观测范围大小是自发物种的8.4倍。

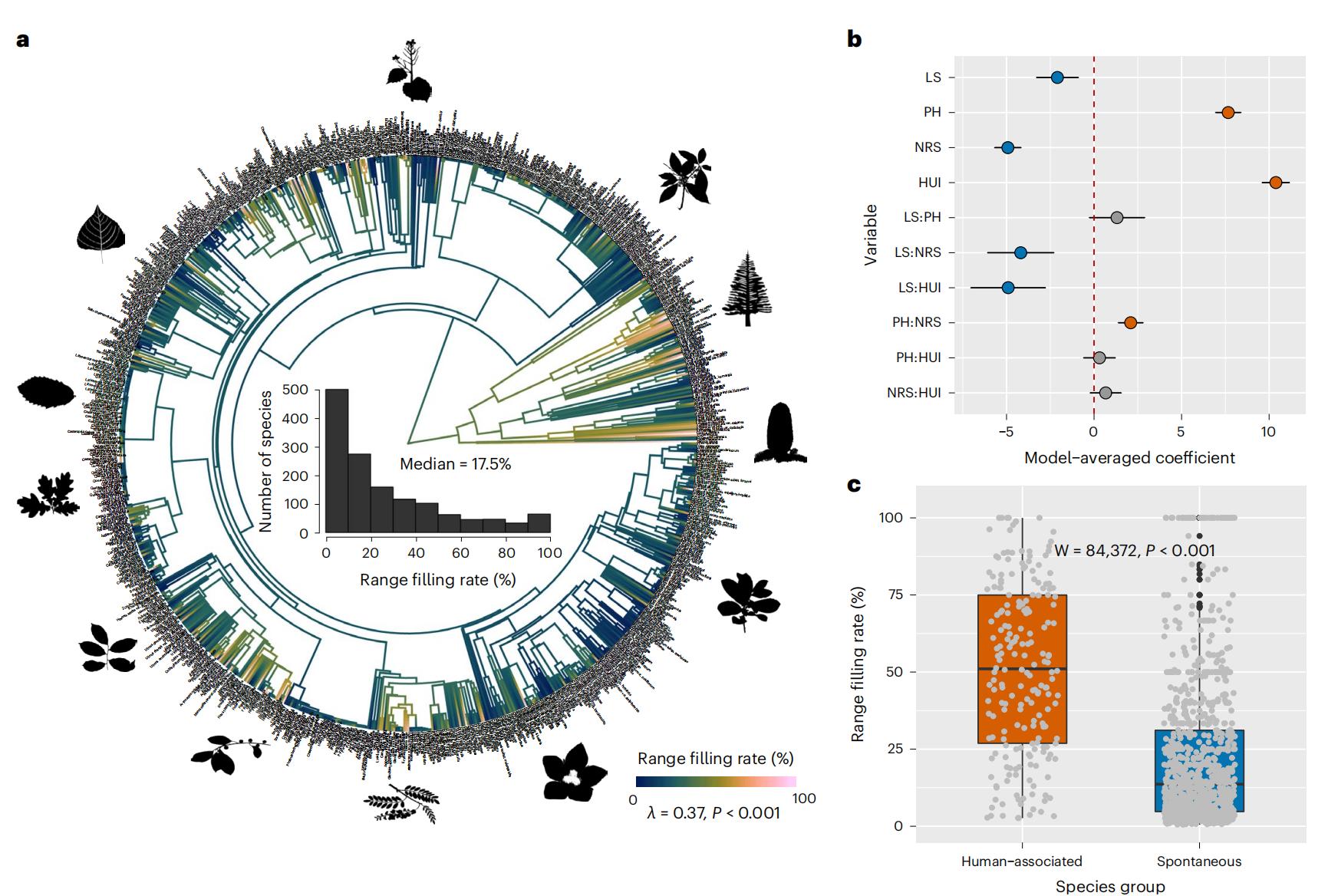
图 老树现状组成特征及分布。
跨物种的RFR(特定物种古树实际分布范围与潜在分布范围大小比率)
用于衡量一个物种在其全部可能生存环境中的实际覆盖程度,较高的RFR意味着该物种在其潜在适宜生境中的分布较为广泛且稳定,而较低的RFR则可能表明存在诸如生境丧失、气候变化或其他压力因素导致的古树树种分布受限。
物种RFR范围为0.4%-100%,显示出较强的系统发育信号和进化保守性状。
Cupressaceae(柏科)和Pinaceae(松科)的平均RFR较高。
人类利用指数是最重要的变量,与物种RFR呈正相关。
物种RFR与潜在树高呈正相关,与叶片大小和自然范围大小呈负相关。
人类相关物种的RFR显著高于自发物种。

图 RFR跨物种
a基于物种RFR的古树系统发育分布
b功能性状和人类利用指数对物种RFR的影响(n = 1,414)
c人类相关物种(n = 206)和自发物种(n = 931)之间的RFR比较。
SRR的地理格局和决定因素(某一网格中拥有古树的物种数量与网格内古树物种总数的比例)
反映了在一个特定地理单元内,各个物种对整个古树资源的贡献度。可以了解每个网格区域内长寿树种的多样性和丰富度,并揭示某些物种在古树群中是否存在过高的占比或不足的现象。
人类相关物种的SRR显著高于自发物种,大多数地区的自发物种SRR相对较低
人类相关物种:华北平原、四川盆地和西南山区部分地区SRR较高;四川省西部和部分高纬度地区SRR较低
自发物种:华南地区,特别是西南山区、武夷山脉和云南省部分地区,SRR相对较高;华北地区,尤其是华北平原,SRR低。
基于网格计算得到的SRR与人类活动之间的关联性强,甚至超过了气候和地形等环境因素的影响。高强度的人类活动对人类相关物种和自发物种的SRR产生的效应相反:
随着耕地覆盖率的增加,人类关联物种的SRR随之增加,而自然生长物种的SRR则随之减少。
文化遗址密度对人类关联物种的SRR有正面促进作用,而古村落密度对自然生长物种的SRR有正面影响。
自然生长物种的SRR与年均降水量(MAP)呈正相关,与海拔范围的二次项呈负相关。

图 SRR的地理模式和决定因素
a–c:人类相关物种、自发物种和所有物种的SRR地理格局。
d–f:人类相关、自发和所有物种的网格单元SRR与耕地覆盖率之间的关系
原文链接:https://www.nature.com/articles/s41477-023-01412-1#citeas